(+886)02-29053604
cfs@mail.fju.edu.tw
輔幼中心
EN
輔大首頁
最新消息
重要公告
一般公告
招生公告
徵才資訊
本系活動
學習資源
教室借用系統
Podcast
民生學院USR計畫X跨文化家庭繪本創作
系所介紹
關於兒家
系務規章
師資陣容
設備與資源
獎助學金
課程資訊
大學部
學士後教保員專班
碩士班
碩士在職專班
專業實習
招生資訊
大學部
學士後學位學程教保員專班
碩士班
碩士在職專班
活動專區
系友專區
傑出系友
系友活動
系友資料庫
下載專區
最新消息
重要公告
Podcast
英文版最新消息(EN)
教室借用系統
學習資源
本系活動
徵才資訊
招生公告
一般公告
民生學院USR計畫X跨文化家庭繪本創作
系所介紹
關於兒家
系務規章
師資陣容
設備與資源
獎助學金
課程資訊
大學部
碩士班
碩士在職專班
專業實習
招生資訊
大學部
碩士班
碩士在職專班
活動專區
系友專區
傑出系友
系友活動
系友資料庫
下載專區
最新消息
Home
最新消息
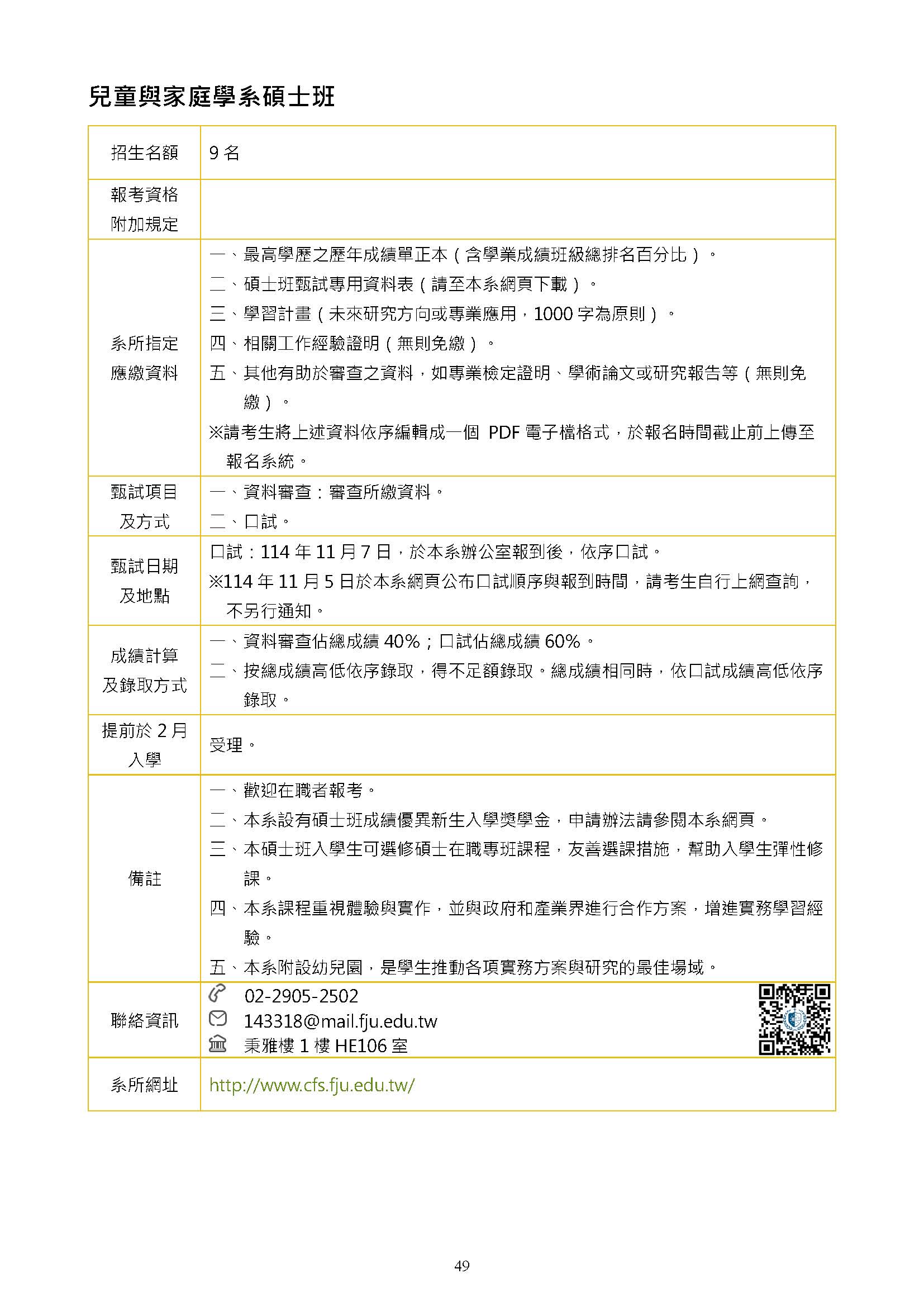
115學年度碩士班甄試招生訊息
2025-09-22
分享
115學年度兒童與家庭學系碩士班甄試,招生名額9名,9/13簡章全文上網,報名時間10/3上午10時~10/20中午12時。
報名網址:
https://exam.fju.edu.tw/admission/203
附件下載:
115簡章分則.jpg
其他新訊
115學年推廣教育家庭教育專業課程學士學分專班 招生公告
115學年度學士後學位學程教保員專班招生簡章預計於2026年5–6月公告,請有意報名之同學留意本系網站最新消息。
115學年度兒童與家庭學系碩士班115年3月13日星期五招生口試報到時間及注意事項公告
歡迎報名-2026十五屆夫妻成長營
115學年度兒童與家庭學系碩士在職專班115年3月7日(六)招生口試報到時間及注意事項公告
中央研究院附設臺北市私立幼兒園-誠徵教師或教保員1名
新竹縣麓荋島幼兒園-誠徵工作夥伴
社團法人中華兒童與家庭促進協會-誠徵育兒指導專案人員